A Novel Integrated MCDM Framework for ESG Risk Assessment in Manufacturing Firms: The LOGSTA-SPC-MUNRA Hybrid Model
DOI:
https://doi.org/10.59543/krgvw760Keywords:
ESG Risk Assessment, BIST Real Sector, Sustainable Finance, Risk Management, MCDM, LOGSTA, SPC, MUNRAAbstract
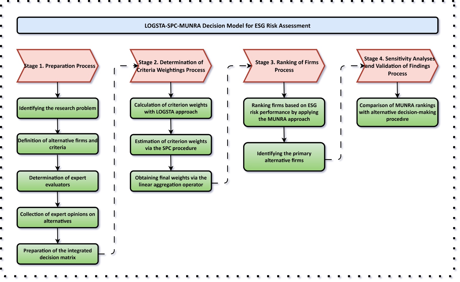
Environmental, social, and governance (ESG)-based risks have become key factors shaping firms’ sustainability levels, competitive strength, and long-term resilience. Particularly in the manufacturing industry, where environmental obligations, energy intensity, operational sensitivities, and governance pressures interact simultaneously, the systematic measurement of these risks has gained growing importance. However, the multidimensional nature of ESG risks makes both inter-firm comparison and holistic performance assessment methodologically challenging. The aim of this paper is to develop an integrated decision-making model to assess firms’ ESG risks and reveal their relative performance structure. For this purpose, an integrated weighting framework based on LOGarithmic normalization and STAndard Deviation (LOGSTA) and Symmetry Point of Criterion (SPC) was constructed to determine the importance levels of the criteria, while the relative ranking of firm performance was carried out through the Multiple Normalization Rating Analysis (MUNRA) approach. To assess the applicability of the developed model, an empirical case study was conducted on 13 manufacturing firms listed in the BIST Sustainability-25 Index. The results of the integrated weighting findings, as derived from the LOGSTA and SPC procedures, indicated that the ESG risk structure of the sampled firms is mainly constructed along the environmental dimensions. In this respect, carbon emission risk was identified as the most important criterion from the viewpoint of firm performance, whereas human capital risk was identified as the criterion that had the lowest relative discriminatory power. The ranking results, as derived from the proposed MUNRA approach, indicated that the top-performing firms were Ülker, Tüpraş, and Anadolu Efes, whereas the firms that had the lowest performance were Oyak Çimento, Çimsa, and Petkim. Finally, the proposed model was compared to other approaches, and it was indicated that the proposed model provides stable, consistent, and reliable results
Downloads
Published
How to Cite
Issue
Section
License
Copyright (c) 2026 Osman Yavuz Akbulut (Author)

This work is licensed under a Creative Commons Attribution 4.0 International License.





